1898.
Début 1898, Auguste HIVERT est découragé. Le phylloxera s’est développé rapidement cette année dans l’ensemble de ses parcelles de vigne. Sur les 40 ares qu’il exploite, les ¾ sont atteints par la maladie dont 25 ares en tant que « colon ». Mais surtout, sa crainte comme certains de ses voisins, c’est que le propriétaire de ses vignes à complant[1] ne l’expulse faute d’entretien de la vigne.
Il y a quelque temps Joseph GIROUD, un laboureur du Loroux-Bottereau, commune sur laquelle se trouve la majorité de ses parcelles de vignes, lui a bien proposé de signer la pétition du « syndicat des colons et agriculteurs » mais il a refusé de crainte que son propriétaire rompe le bail à complant.
Mais il doit reconnaître aujourd’hui que la mobilisation de ce syndicat a payé avec la loi que viennent de voter députés et sénateurs le 8 mars dernier.

Sur le plan local, on attend beaucoup de la pépinière communale créée l’an dernier. Auguste, comme son beau-père Antoine, décide d’adhérer à la société viticole chargée de gérer cette unité coordonnée par Guillaume BRAUD, adjoint et sabotier et ami de Jean-Marie PETARD, son cousin.
De même, en plus de « la section adulte » en place depuis deux années, la mairie a souhaité répondre positivement à la demande de l’inspecteur primaire d’ouvrir une école de greffage pour les jeunes en fin d’études. Jules PATOUILLERE sera le premier récompensé pour la qualité de son travail.


1899. Les efforts de replantation
L’année suivante, le 26 mai après la messe du dimanche, le maire Léon BINET-DELAUNAY convoque les adhérents de la société viticole pour faire le point sur l’avancée de la pépinière. A Saint-Julien, comme ailleurs, le taux de reprise des greffes n’est pas aussi bon qu’espéré même si la presse se fait l’écho de résultats positifs en la matière …
Aux côtés du maire dans la cour de l’école et de la mairie, Auguste reconnaît Alexis FONTAINE, le délégué départemental du phylloxera. « Malgré les efforts que nous avons fourni, la pépinière ne pourra satisfaire toutes vos demandes» affirme le maire, « heureusement le conseil Général vient de voter le mois dernier d’importants crédits pour une distribution gratuite de « bois américains ». Cette mesure s’applique aux propriétaires qui possèdent moins de 50 ares et aux colons cultivant moins d’un hectare et demi ». L’assemblée applaudit les propos du maire qui ajoute : « j’ai demandé à Guillaume BRAUD avec quelques conseillers municipaux et l’aide de l’arpenteur d’établir la liste des demandeurs de plants de vigne américains. Cette commission tiendra permanence en mairie, l’après midi, tout le mois prochain et elle pourra vous accueillir tour à tour ».
Puis le maire donne la parole à Alexis FONTAINE pour les précisions techniques: « Chaque demandeur agréé par votre commission communale recevra quatre cent mètres de bois américain. Vous aurez le choix entre deux types pieds-mère qui ont satisfait toutes les exigences de vigueur et de bonne soudure lors de nos essais au niveau de la pépinière d’Oudon, le « Riparia gloire » ou le « Rupestris du lot« . Les sarments porte-greffes se présenteront sous forme de bottes de 100 d’une longueur de 75 cm à 1 mètre[2].»
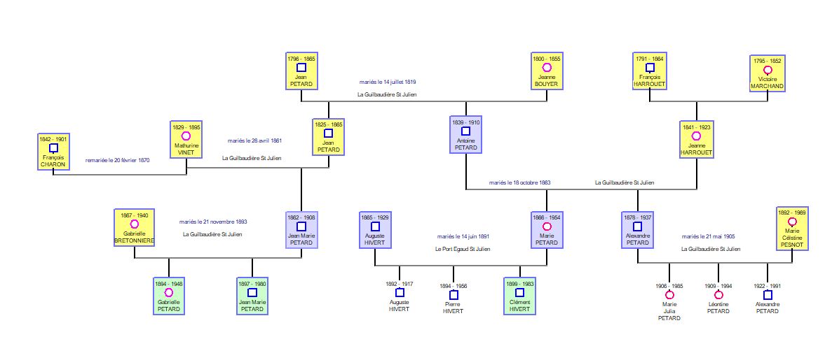
La semaine suivante, Auguste est dans les premiers à se rendre à la mairie avec Antoine PETARD, son beau-père de la Guilbaudière, lui-même accompagné de son voisin jules VIVANT et d’Auguste ARROUET de l’Artaudière.
Devant les grandes planches du cadastre et les grands volumes des matrices cadastrales les membres de la commission reçoivent tour à tour chaque demandeur afin de faire l’inventaire de leur bien à l’aide des documents notariés rapportés par chacun. Leur mission est d’importance et ils sont cinq autour de la table du conseil municipal. Outre Pierre PATOUILLERE, arpenteur et secrétaire de mairie il y a là l’ensemble des conseillers municipaux membres de la commission Pierre LEME, Julien PETARD, Pierre MENARD et Pierre PARIS.
L’arpenteur prend soin de noter dans un grand cahier pour chacun d’entre-eux, outre son nom et son village, l’étendue des vignes exploitées en tant que colon ou comme propriétaire avant l’apparition du phylloxera, celles détruites par le phylloxera, la nature du plan de vigne demandé, le montant de la contribution et de la prestation…
Antoine PETARD demande à ce que son gendre Auguste assiste à l’entrevue. Après discussion et échanges et grâce aux documents fournis ils établissement qu’Antoine possède 47 ares de vignes dont 7 comme colon dont 33 sont détruites par le phylloxéra. Pour Auguste, la commission note que l’intégralité de son vignoble soit presque tous ses 40 ares sont détruits.

Sur les conseils de son fils Alexandre, diplômé de l’école greffage, Antoine opte pour le porte-greffes « Riparia » alors qu’Auguste choisit pour moitié « Rupestris et Riparia ». La distribution de plants s’effectuera seulement au début du siècle nouveau pour 75 laboureurs concellois sur les 78 demandeurs, le temps pour chacun de préparer les greffes pour le printemps.

Les mêmes acteurs recevront des plants à nouveau fin 1900, la commission communale écartera seulement les demandeurs payant plus de 25 Francs d’impôts. François CHARON, le père adoptif de Jean-Marie PETARD est de ceux-là.

Fin décembre 1900, Marcel GONIN, agent de change à Nantes et propriétaire de vignes au Loroux-Bottereau fait savoir à ses « colons » son désir de mettre fin à son droit de « complanteur », compte-tenu de la crise en cours… Dans le « clos des blanches », il propose ainsi à Auguste et aux cinq exploitants de ses terres d’une contenance d’un peu plus de 30 ares de leur céder ses droits moyennant une indemnité d’un montant égal à la moitié de la surface acquise.
Les travaux de replantation de la vigne
Toute la famille HIVERT est sollicitée dans ces travaux d’importance au printemps 1900 sur les parcelles d’Auguste au Côteau du Chêne.
Auguste fait appel à son beau-frère Alexandre PETARD pour l’aider à creuser des trous avec les piques dans cette roche qui affleure le sol. Dans chaque orifice Marie, la femme d’Auguste s’emploie à y mettre le plant entouré de la terre meuble, convoyée dans le tombereau de son père Antoine, afin de faciliter la reprise du porte-greffe. Jean-Marie PETARD le cousin est sollicité pour installer piquets et fil de fer sur lequel viendra se palisser la vigne.
Un travail harassant qui se répétera chez les uns et les autres tout au long des mois d’avril et de mai de ce début de siècle.
La naissance de Clément
Entre temps, la famille HIVERT du Port-Egaud vient de s’agrandir avec l’arrivée d’un nouveau prénommé Clément Le 14 décembre 1899. Antoine PETARD et François CHARON les deux hommes le plus proches d’Auguste étaient témoins de la déclaration de naissance à la mairie.


[1] St Julien compte 100ha de vignes à complant sur les 346ha au total en 1896. Le bail à complant peut être rompu par le propriétaire si le colon cesse de s’occuper de la vigne.
[2] D’après rapport FONTAINE –ADLA 7 M 118





